Extrude To Cursor Tutorial

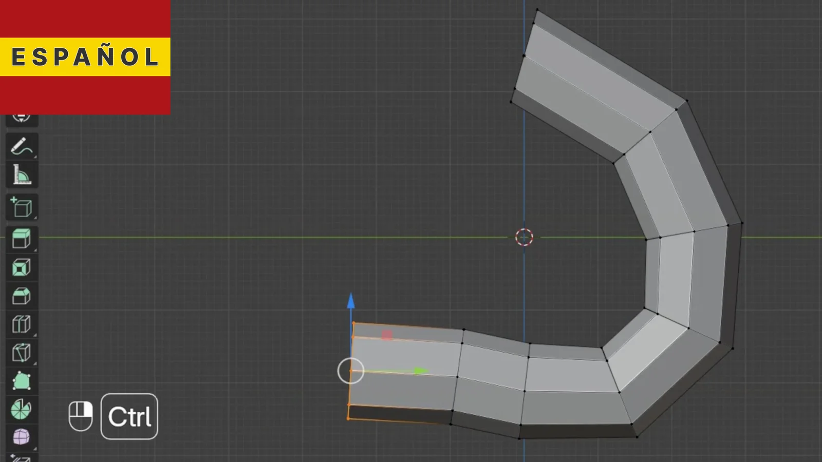
This short tutorial document explains how to use the Extrude to Cursor tool in Blender. It covers the basic mechanics of activating the tool in Edit Mode using the CTRL + Right Click shortcut, demonstrating how it functions both with and without active selections.