Extrude to Cursor Tutorial

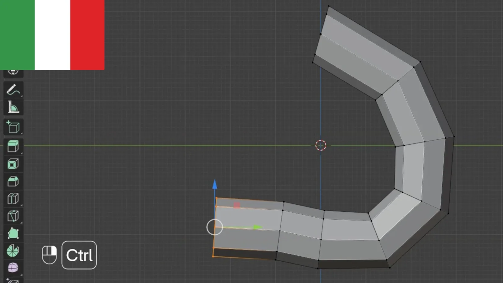
This is a brief, Italian-language tutorial focused on a specific extrusion method in Blender: the Extrude to Cursor tool. Delivered as a PDF document, the guide explains how to use this tool in Edit Mode using the CTRL + right-click shortcut. It covers the tool's behavior both when elements are currently selected and when no elements are selected.