Extrude to Cursor Tutorial

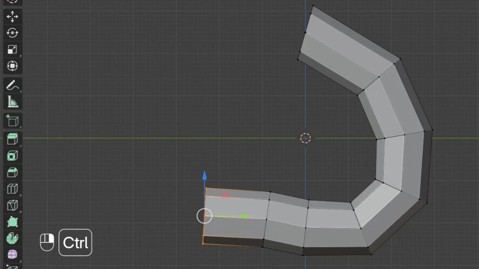
This tutorial covers the Extrude to Cursor tool in Blender's Edit Mode. Included as a PDF, the guide demonstrates how to use the control and right-click shortcut to extrude geometry directly to the mouse cursor's location. It explains how the tool functions both when geometric elements are actively selected and when they are not.