Extrude to Cursor Tutorial

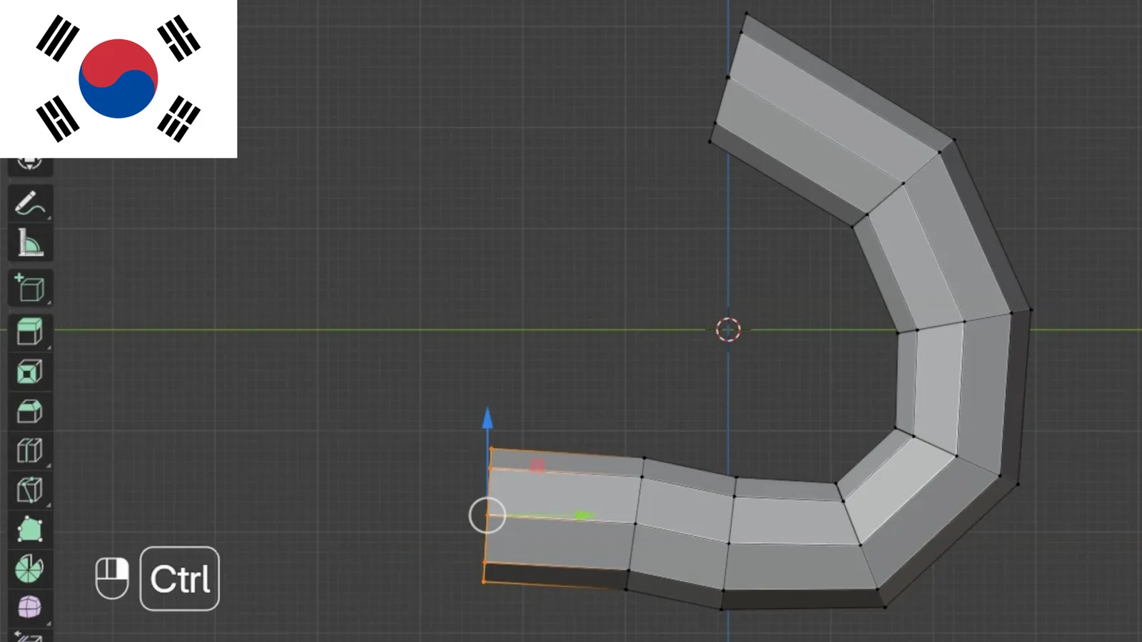
This Korean-language PDF tutorial covers the Extrude to Cursor tool in Blender. It explains how to use the shortcut within Edit Mode to extrude geometry quickly. The guide details how the tool functions during modeling workflows, regardless of whether elements are currently selected.