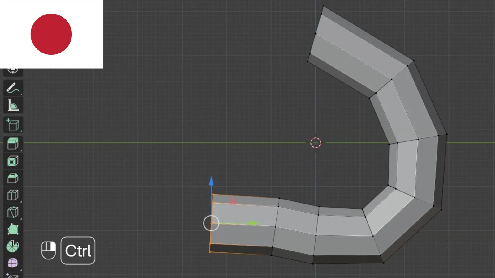
Extrude to Cursor Quick Tip

This PDF guide provides a quick tutorial on using the Extrude to Cursor tool in Blender. It explains how to utilize the Ctrl + Right Click shortcut in Edit Mode to extrude geometry quickly. The guide details how the tool functions effectively regardless of whether specific elements are currently selected.