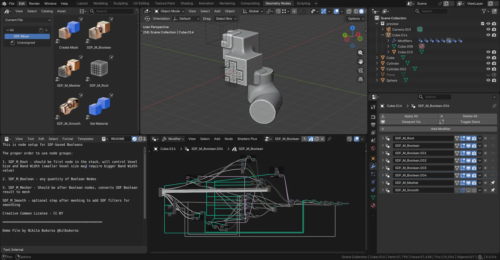
SDF Boolean Mixer

A toolset and Geometry Nodes setup for performing SDF (Signed Distance Field) boolean operations in Blender. It acts as an interface wrapper for Blender's native SDF Grid Nodes, allowing users to generate booleans with customizable blends and chamfers. The system uses a modifier stack approach, dividing operations into Root, Boolean, and Mesher stages.

Beyond basic booleans, the toolset includes utilities for converting native Blender booleans to the SDF system, smoothing volumes as an alternative to the built-in remesh modifier, and baking node evaluations to temporarily freeze complex calculations.