Blender for Architecture Workshop

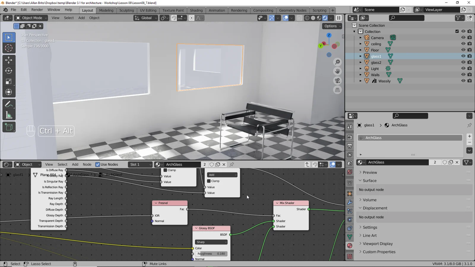
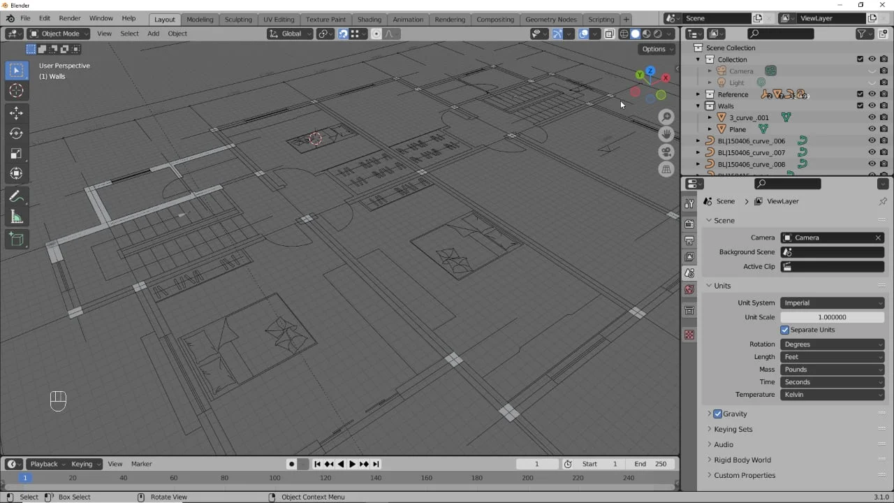
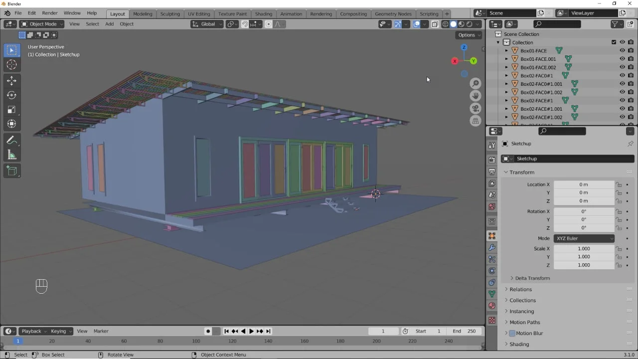
This workshop teaches architectural visualization in Blender, covering both modeling from scratch and importing existing 3D models from software like SketchUp and AutoCAD. The curriculum includes precision modeling using metric and imperial units, drafting walls and structural elements, and importing references such as DWG, BIM, and image files. It details the use of specific architectural add-ons including Archimesh, TinyCAD, CAD Transform, and BagaPie. Finally, the course covers materials, furniture management via the Asset Browser, lighting setup, and rendering with both Cycles and EEVEE.