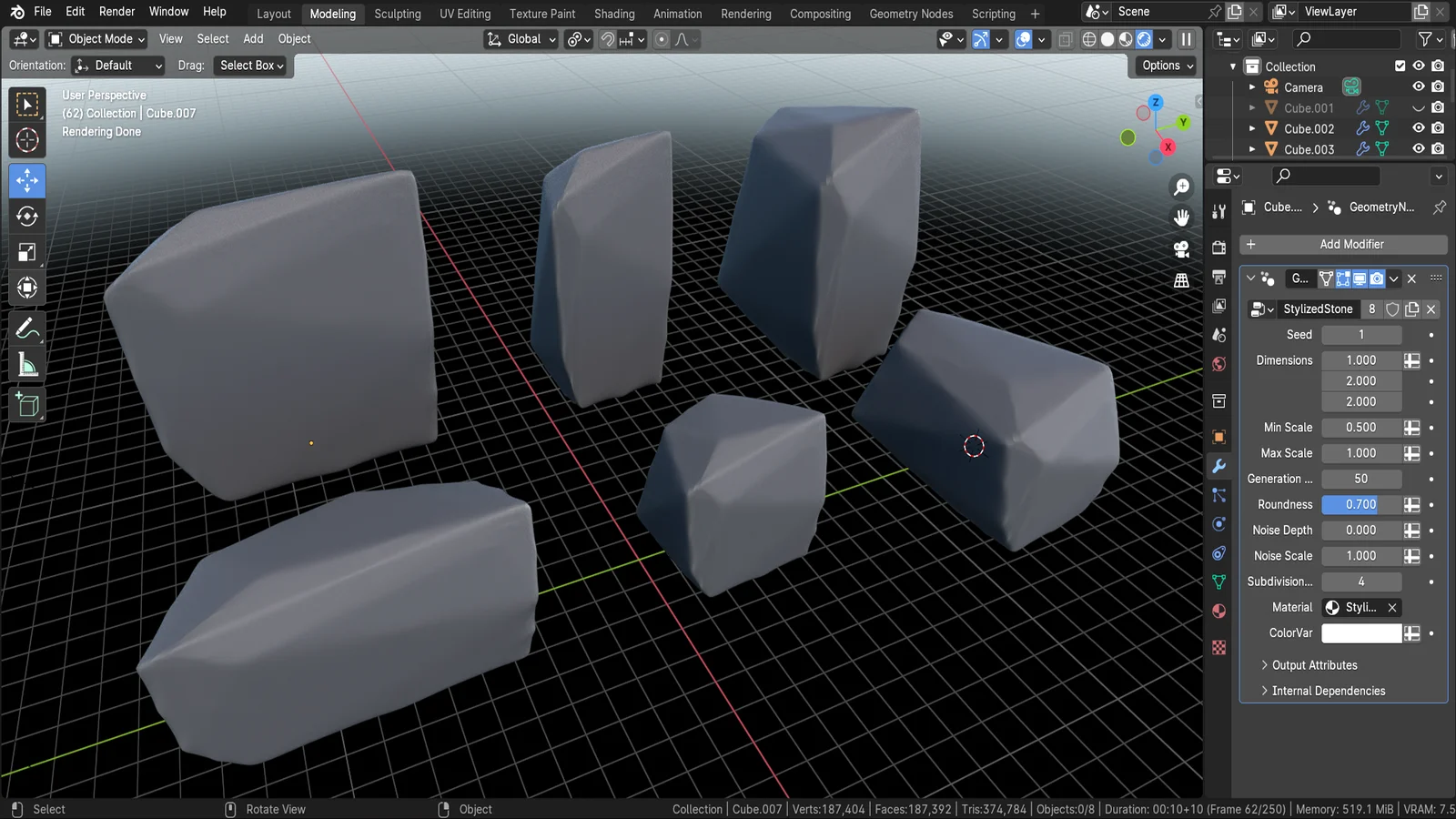
Stylized Stone Geometry Node is a procedural rock generation system for Blender. The setup utilizes geometry nodes to create varied stylized rock formations through customizable parameters. Users can adjust the seed, XYZ dimensions, and overall scale to produce diverse shapes suited for different environments. Additional controls for subdivision levels, displacement strength, and roundness allow for fine-tuning the geometry's density and surface details.

The product includes a custom stylized shader that features procedural edge wear visible in renders. The rock's base color can be modified directly within the geometry node modifier interface, enabling quick visual integration into existing scenes.