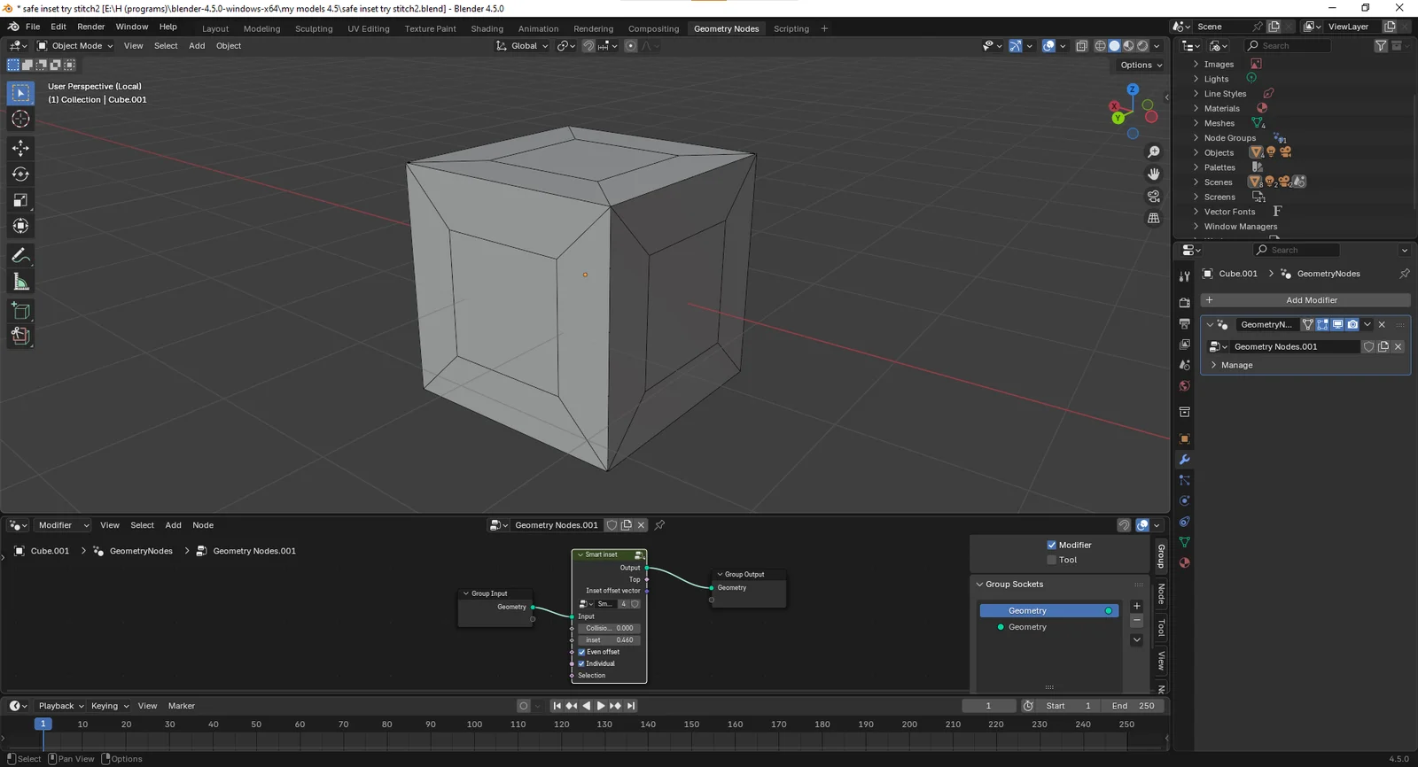
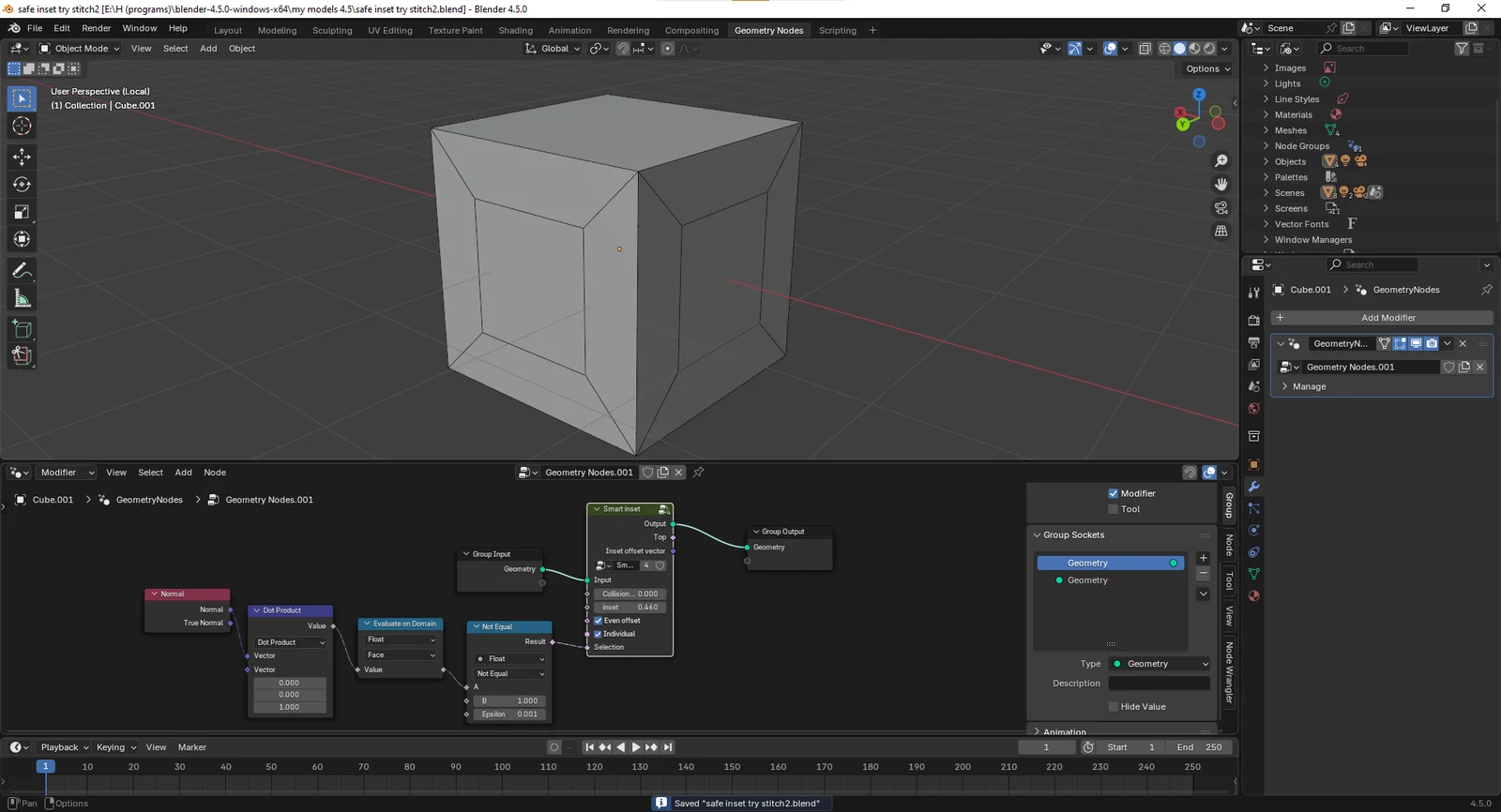
Smart Inset Node

Smart Inset is a custom Geometry Nodes setup that provides face-insetting capabilities while preventing geometry overlap and intersections. The node includes several configurable parameters to control the inset behavior. Users can adjust the inset amount, set a collision margin to halt vertices before they intersect, and toggle an even offset feature that compensates for sharp angles to maintain uniform thickness. It also supports insetting individual faces separately and accepts boolean selections to target specific areas of a mesh.