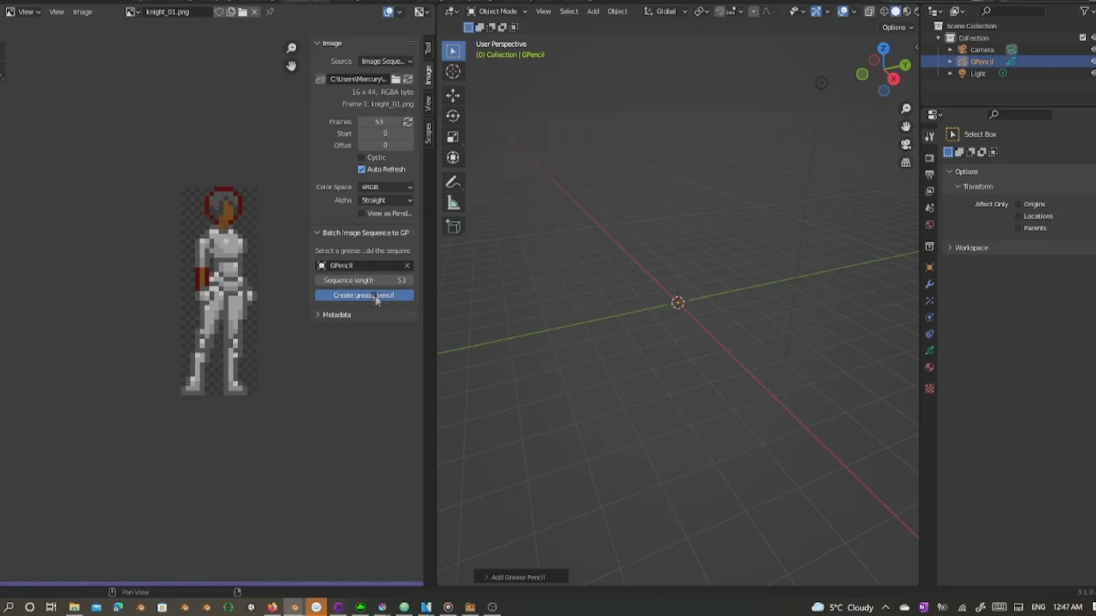
Batch Image Sequence to GP is an automation add-on for importing sprite and image sequences directly into Blender's Grease Pencil. It streamlines the import process by converting an entire image sequence into a single Grease Pencil object containing a single layer. This tool is designed to assist with 2D animation workflows, such as sprite-based animations, within Blender's 3D environment.