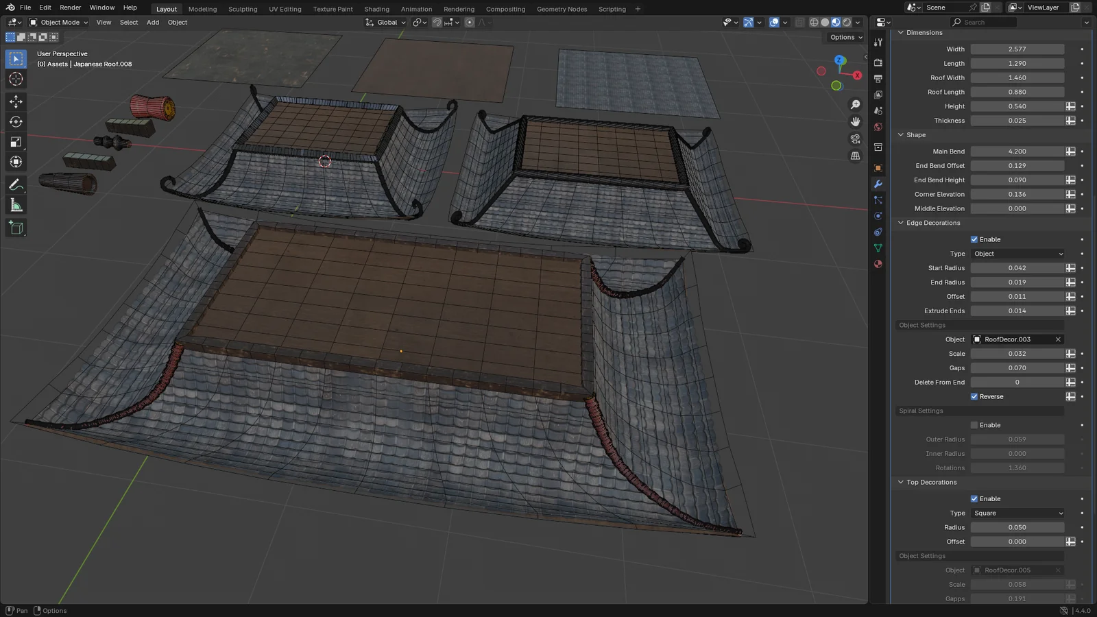
The 3DT Japanese Roof Generator is a Geometry Nodes tool that procedurally creates traditional curved rooftops for temples, pagodas, shrines, and fantasy environments. The system provides flexible parameters for altering dimensions, including width, length, height, and tile foundation thickness. Users can adjust the specific shape using slider controls for the main bend, end bend, offset, and specific corner or middle elevations.

The generator features an integrated decoration system for adding ornamental detailing to the roof structures. It includes top and edge decorations like caps, trims, and spine accents, along with spiral corner elements. Users can choose from four built-in presets or instance their own custom meshes. Additionally, the tool comes with three stylized textures—painted black wood, raw wood, and traditional roof tiles with alpha masking—which are automatically applied and can be tweaked using UV offset controls.