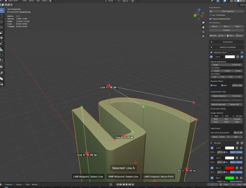
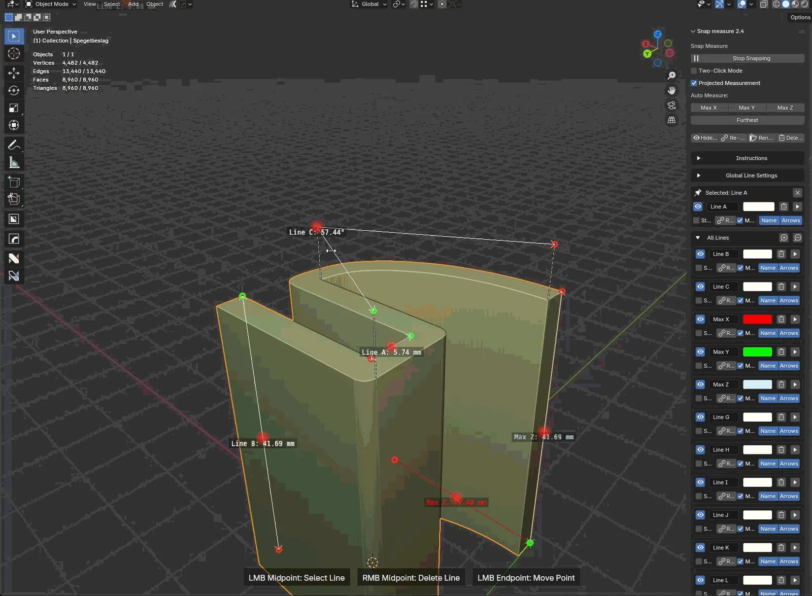
Snap Measure is a toolkit for creating persistent, dynamic measurements within the 3D viewport. It functions as a modal tool that allows users to create measurement lines that snap to vertices, edges, and faces. These lines update in real-time as the underlying geometry is modified.
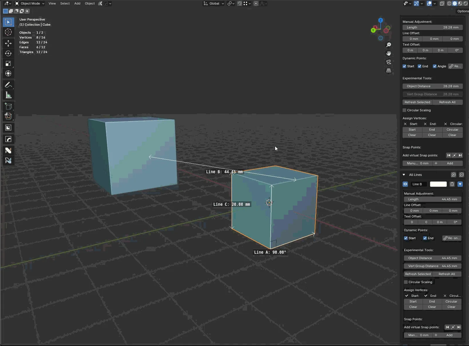
Beyond visual reference, the tool includes functional capabilities for precision modeling. Users can adjust measurement values to drive the position and scale of objects or mesh components. The add-on features an advanced Grab Mode for aligning selections to geometry or custom virtual snap points, with support for axis constraints and custom transform orientations.
Measurements can be customized with adjustable colors, line thickness, text size, and arrow styles, including offset options for clarity. The add-on also includes a feature to render measurements as a transparent overlay, making it suitable for technical documentation and presentations.
