Render Action

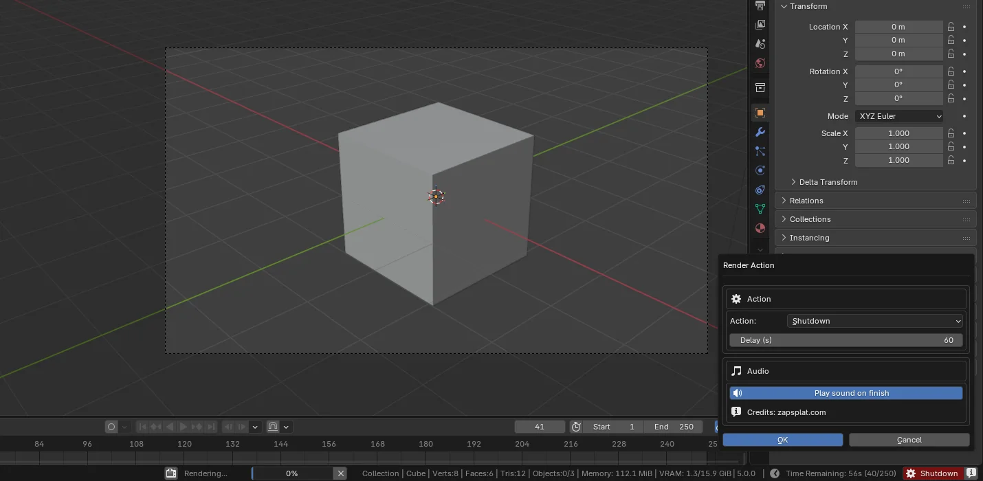
Render Action is an add-on that tracks rendering progress and estimates the remaining time based on recent frame completion averages. It displays this information, including the ratio of completed to total frames, directly in the Blender status bar and Render View. Additionally, it allows users to schedule system-level actions such as shutting down, sleeping, or restarting their computer automatically once a render sequence is complete. The tool supports cross-platform commands for Windows, macOS, and Linux, and includes an optional audible alert that plays when a render finishes.