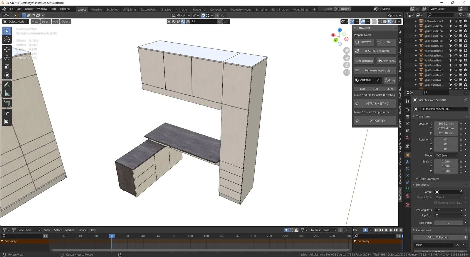
ProCutter is an add-on for designing cabinet furniture in Blender. It generates a cut list of all parts and takes into account texture positioning. It supports exporting to cutting optimization software like Astra Nesting and OptiCutter.
ProCutter is an add-on for designing cabinet furniture in Blender. It generates a cut list of all parts and takes into account texture positioning. It supports exporting to cutting optimization software like Astra Nesting and OptiCutter.