Procedural Escalator

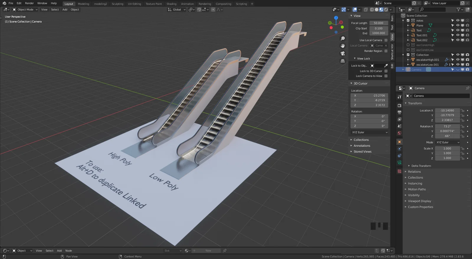
Procedural Escalator provides an adjustable geometry nodes setup for generating escalators to any desired height. The tool is designed for populating architectural visualization scenes, game environments, and other urban spaces within Blender.

Two versions are included to accommodate different scene requirements. The high-poly variant features fully modeled step relief for close-up shots and high-realism scenes. The low-poly version replaces the modeled step detail with a texture, significantly reducing geometry overhead for use in wider shots or when instancing multiple escalators within a single scene. The resulting geometry can be baked and exported for use in external game engines or 3D applications.