Mesh Heal

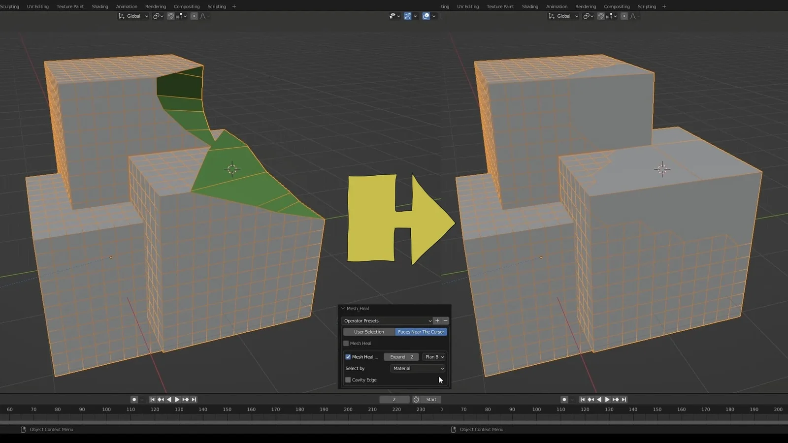
Mesh Heal is an add-on for restoring and reconstructing geometry in hard surface models. By defining missing or damaged areas, the tool erases the selected faces and rebuilds the mesh to its intended form. It works across flat surfaces, edges, and complex corners, provided the surrounding geometry contains enough information to deduce the original shape.

Users can interact with the tool using direct face selection or material-based auto-selection by placing the 3D cursor over the target area. The add-on includes several specialized calculation modes such as Corner Heal, Un-bevel, Fold, and Bridge, allowing for varied topological repairs. It also offers automated selection options based on sharpness and cavity edges, alongside integration with Sketch N' Carve workflows for identifying cut regions.