EnTrend

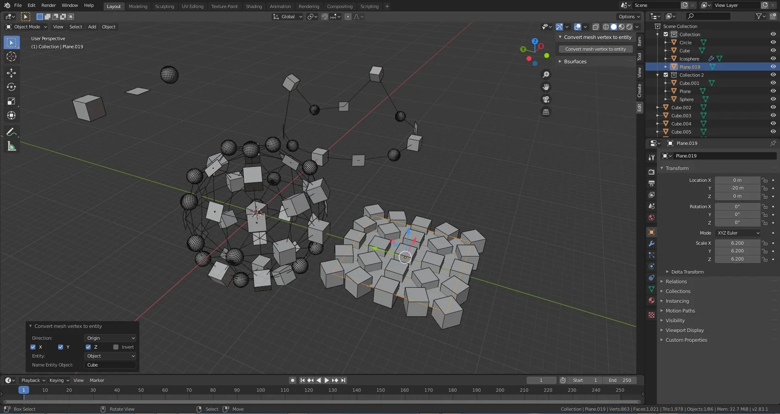
EnTrend is an add-on that converts selected mesh elements, including vertices, edges, or faces, into new entities with defined orientations. Users can spawn cameras, planes, empties, lights, objects, collections, or bones directly onto mesh selections. The tool allows precise control over the direction of these new entities, targeting the object origin, 3D cursor, world origin, viewport view, or surface normals. It includes options for applying random rotations, limiting rotation to specific axes, matching object size to face size, and instancing collections. It also provides tools to set coordinates and angles for existing selected objects.