DB Parametric Tools

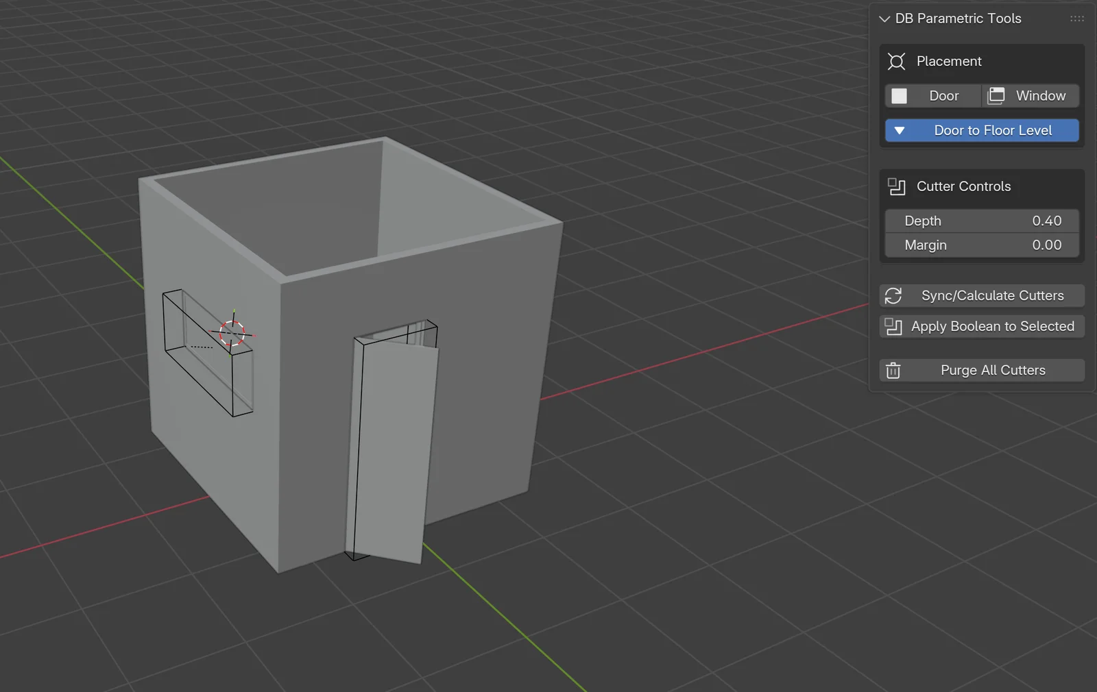
DB Parametric Tools is an add-on for architectural visualization that automates the process of cutting holes for windows and doors. It utilizes a system of smart cutter boxes that generate non-destructive booleans on wall meshes, allowing the boolean hole to update dynamically when the asset is moved.

The tool includes parametric door and window assets that can be placed quickly via a sidebar panel. Global preferences allow users to define cutter depth, margins, and vertical placement behavior. The add-on manages the generated assets and cutters by organizing them into hidden collections to maintain a clean Outliner.