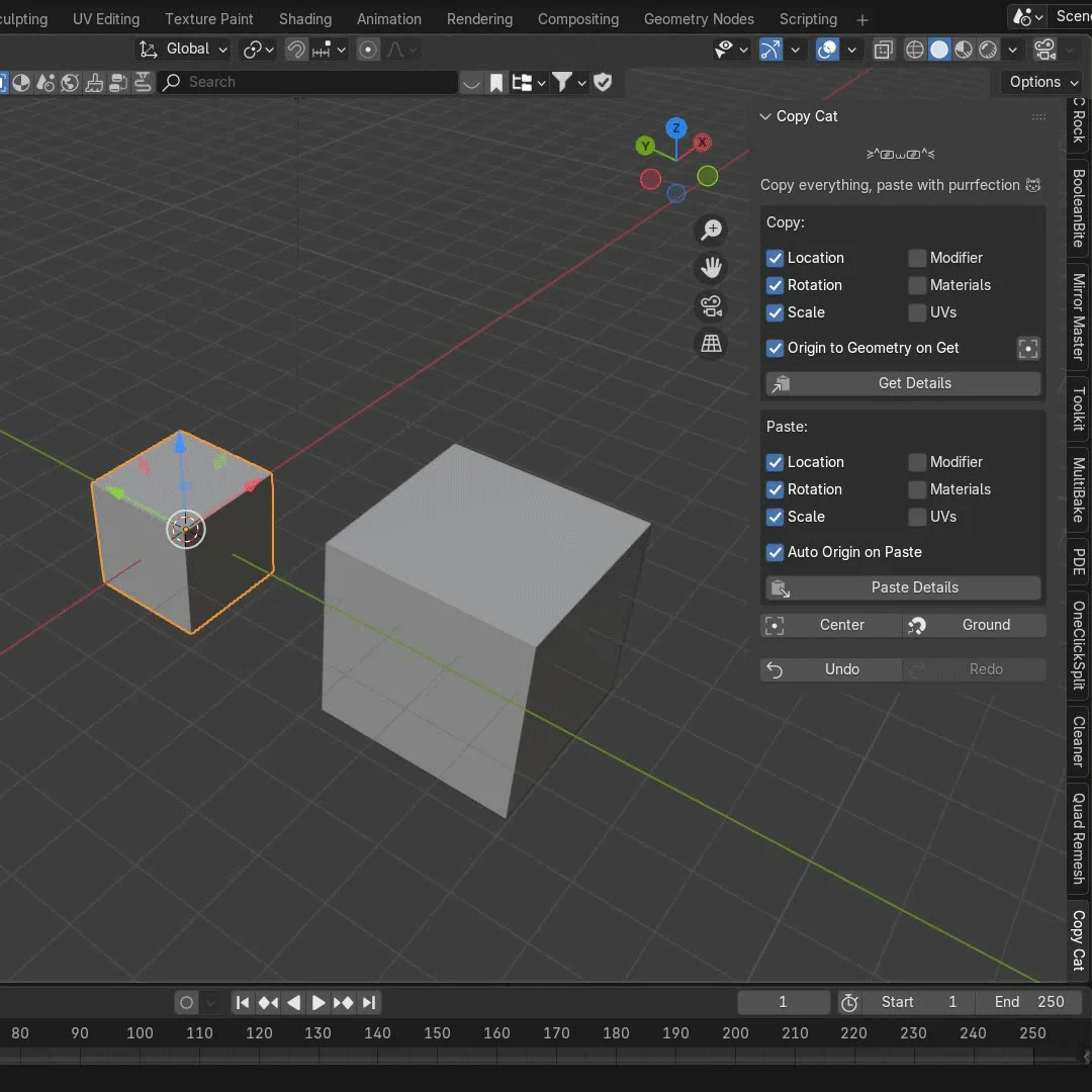
Copy Cat

Copy Cat provides interface panels for copying and pasting data between 3D objects in the viewport. The tool can transfer location, rotation, and scale transform values alongside active modifiers like Mirror, Array, or Subdivision Surface. It also allows users to duplicate materials and UV maps from one asset to another, utilizing a data transfer function to project UV maps across objects with differing topologies.

The tool includes additional utilities to assist with scene assembly and kitbashing. Operators are included to automatically set an object's origin to its geometry center or the world center. It also features quick-alignment tools to drop objects to the world ground plane or center them to the grid, along with dedicated undo and redo shortcuts positioned directly inside the addon panel.