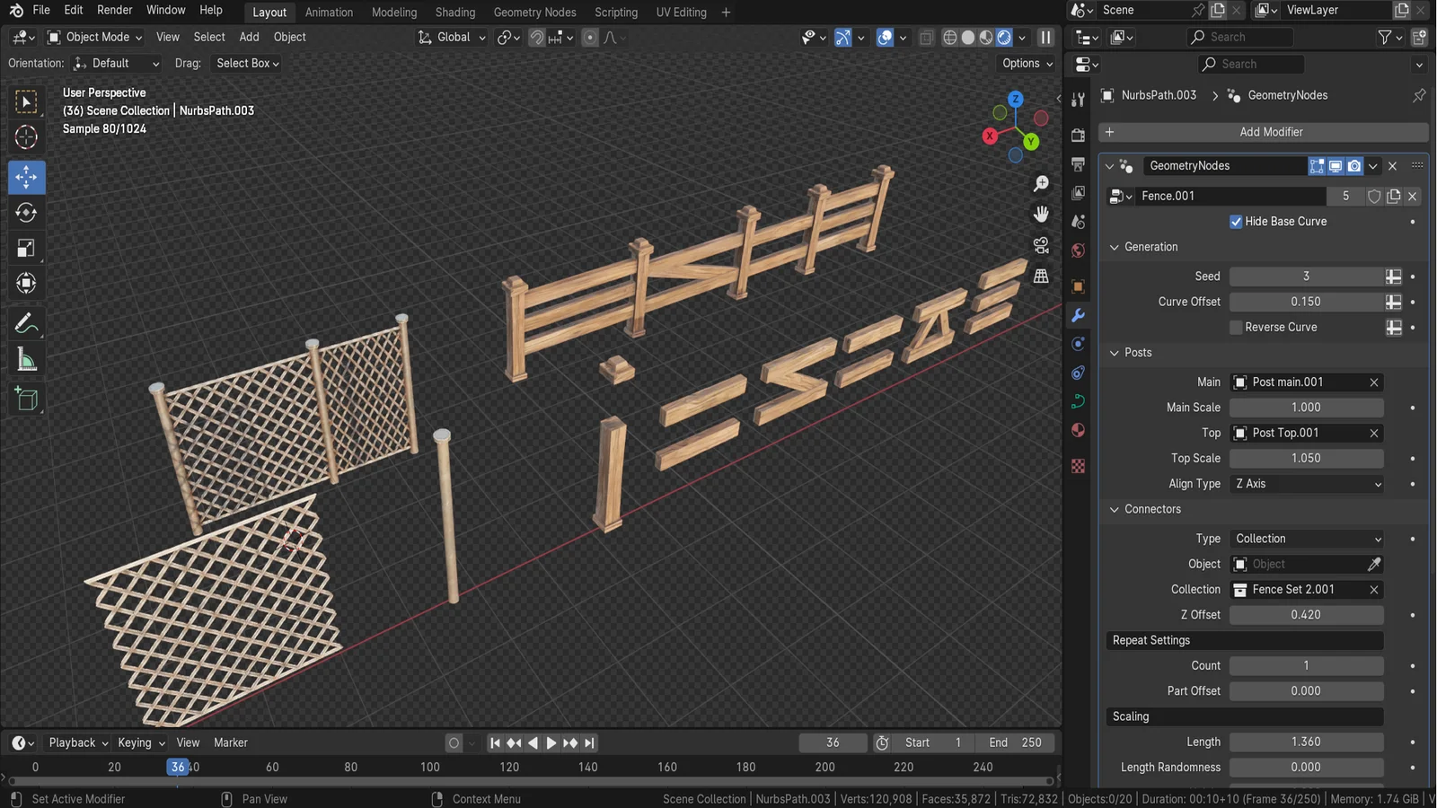
This Geometry Nodes setup generates procedural fences along curve paths in Blender. Users can assign custom meshes for posts, tops, and connectors, with the option to use mesh collections for added variation between segments.

The tool features controls for adjusting the height, width, and spacing of fence elements. Curve alignment settings dictate whether the fence deforms to follow terrain height changes or remains vertically oriented. Additional parameters include vertical pattern repetition for creating taller barriers, rotation offsets, and randomization controls to introduce a handcrafted or weathered look.

Two preset fences are included: a stylized wooden design with custom shaders and a chain-link metal fence featuring edge wear controls.