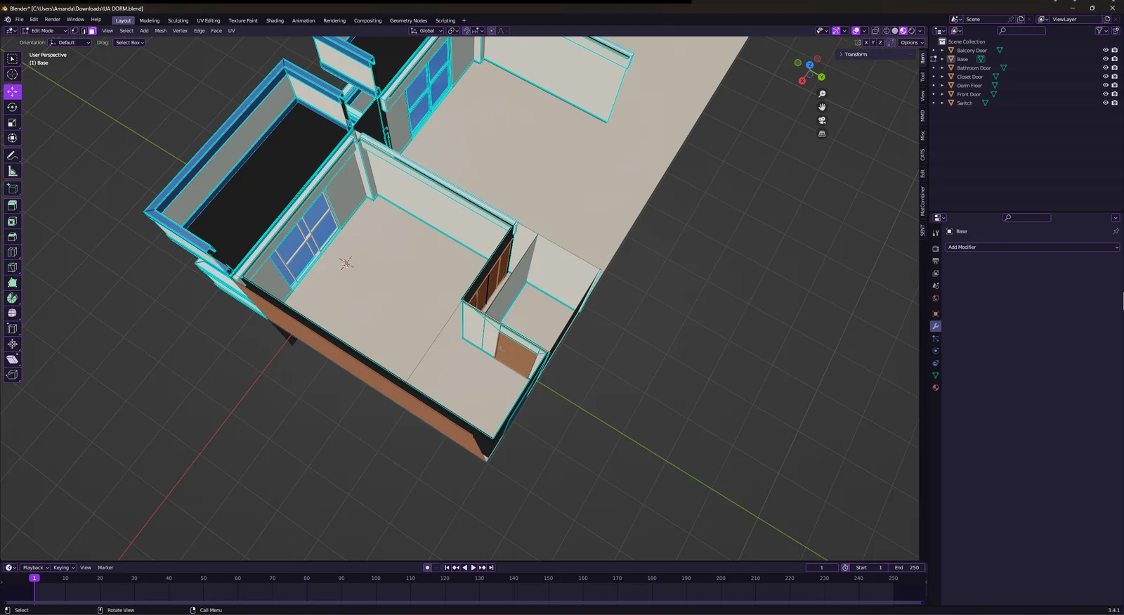
UA Dorm Base

A 3D structural model of the student dorm rooms from My Hero Academia. The layout is provided as a blank base intended for users to populate with custom furniture and props. The geometry features unwrapped UVs to facilitate custom texturing and wall designs. The package includes the original Blender file, an FBX export, and associated textures.