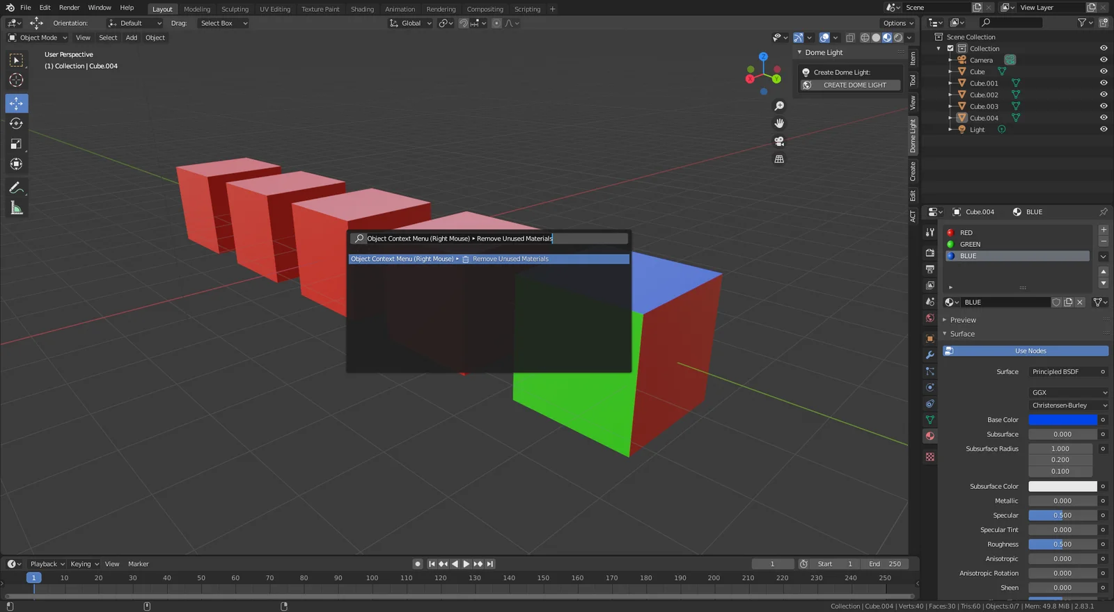
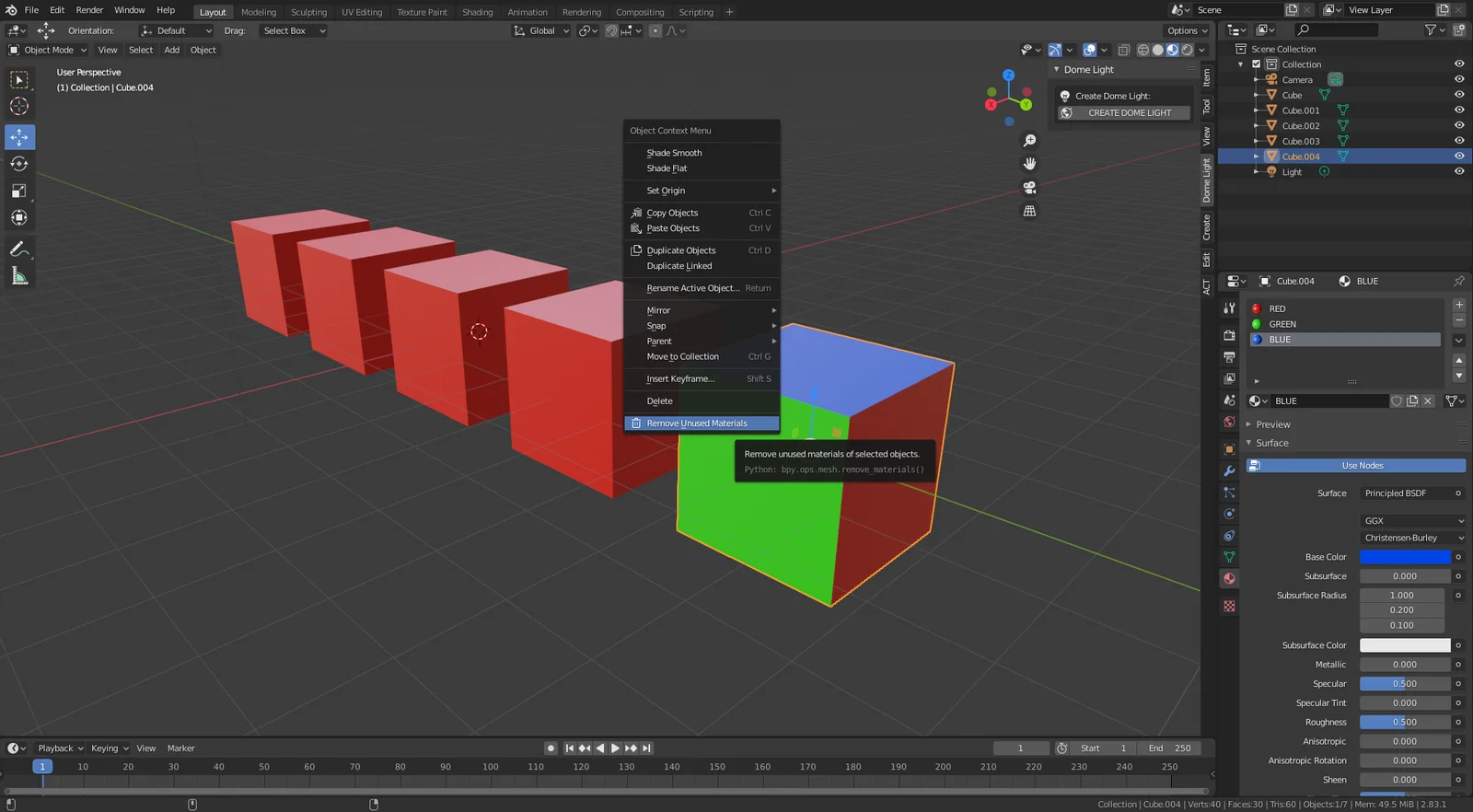
This add-on removes unused material slots from selected objects. It is particularly useful after separating a single mesh that contains multiple materials into separate objects, as Blender natively retains all original material slots on each new part. The tool clears only the unused slots from the objects without deleting the actual material data blocks from the project file.