keTAC

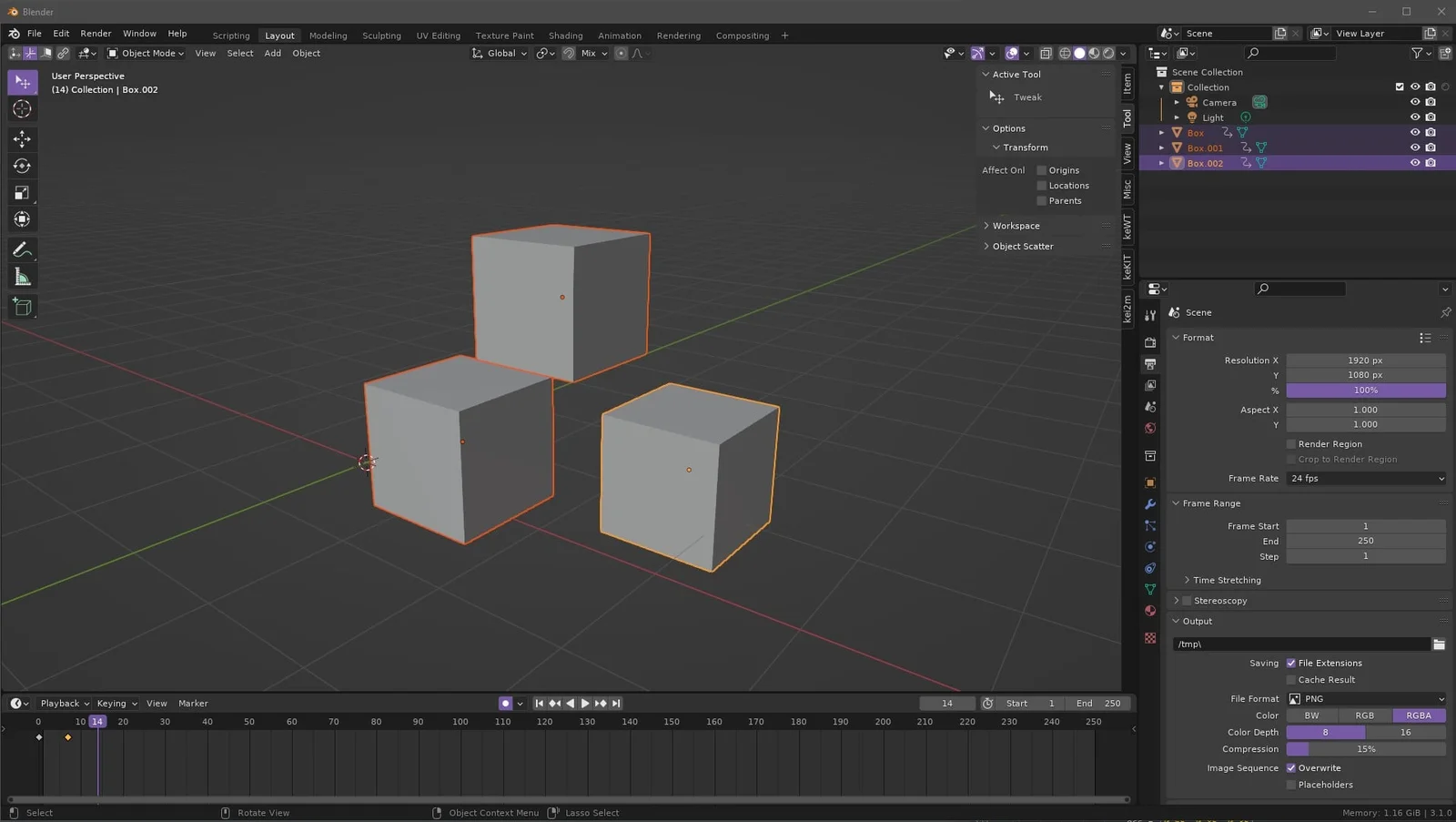
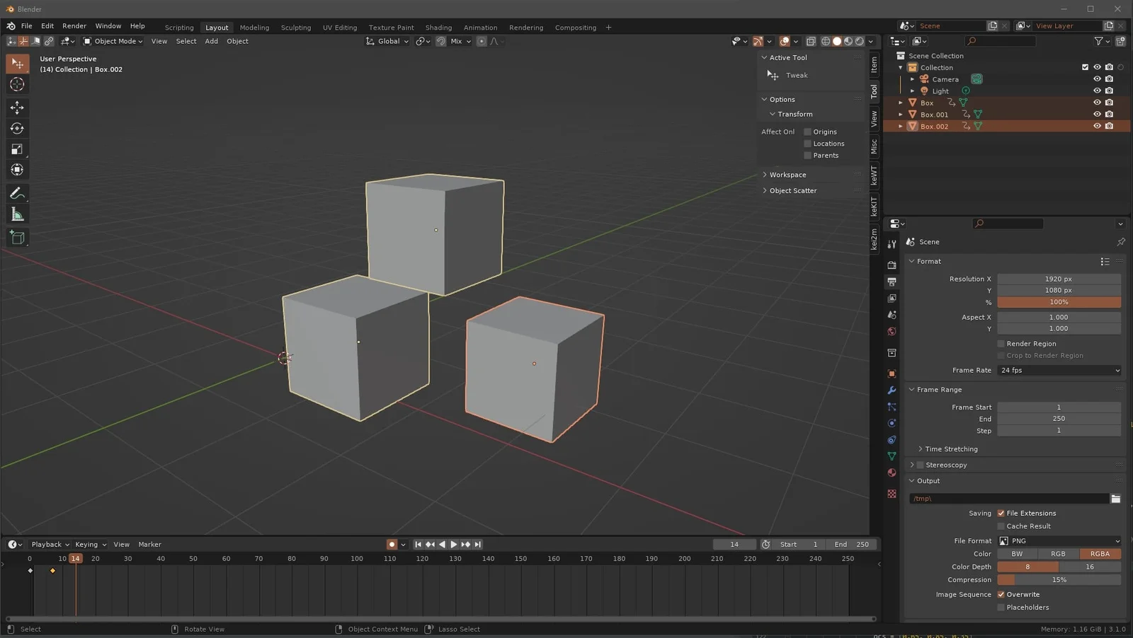
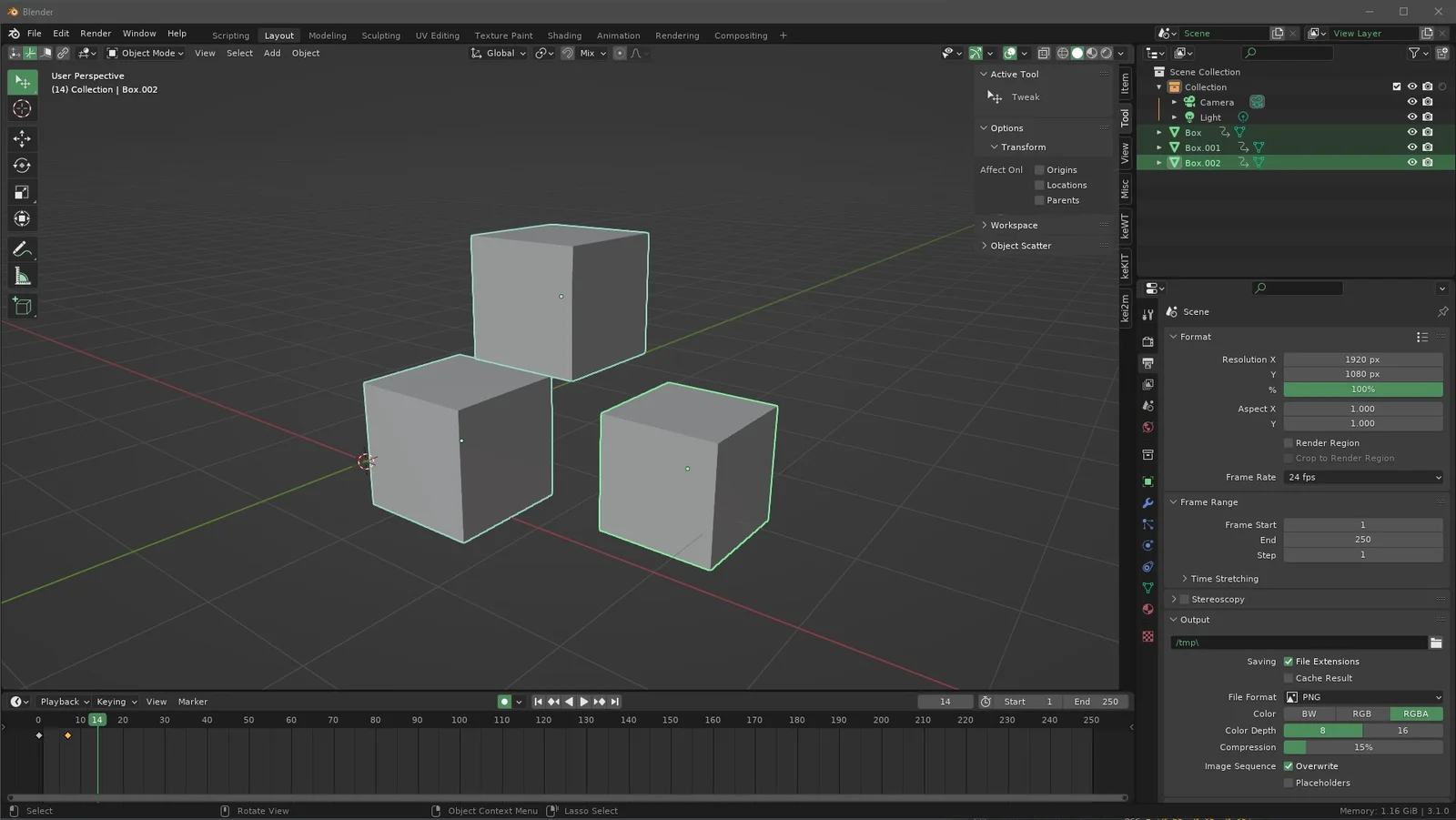
keTAC is an add-on that allows users to modify Blender's interface theme by changing the accent and selection colors globally. It automatically calculates the necessary color variations for different interface elements based on a single chosen base color. The tool also includes a roundness slider to adjust the corner curvature of all interface elements simultaneously, along with additional toggleable colorization options.