JR Startup Scenes

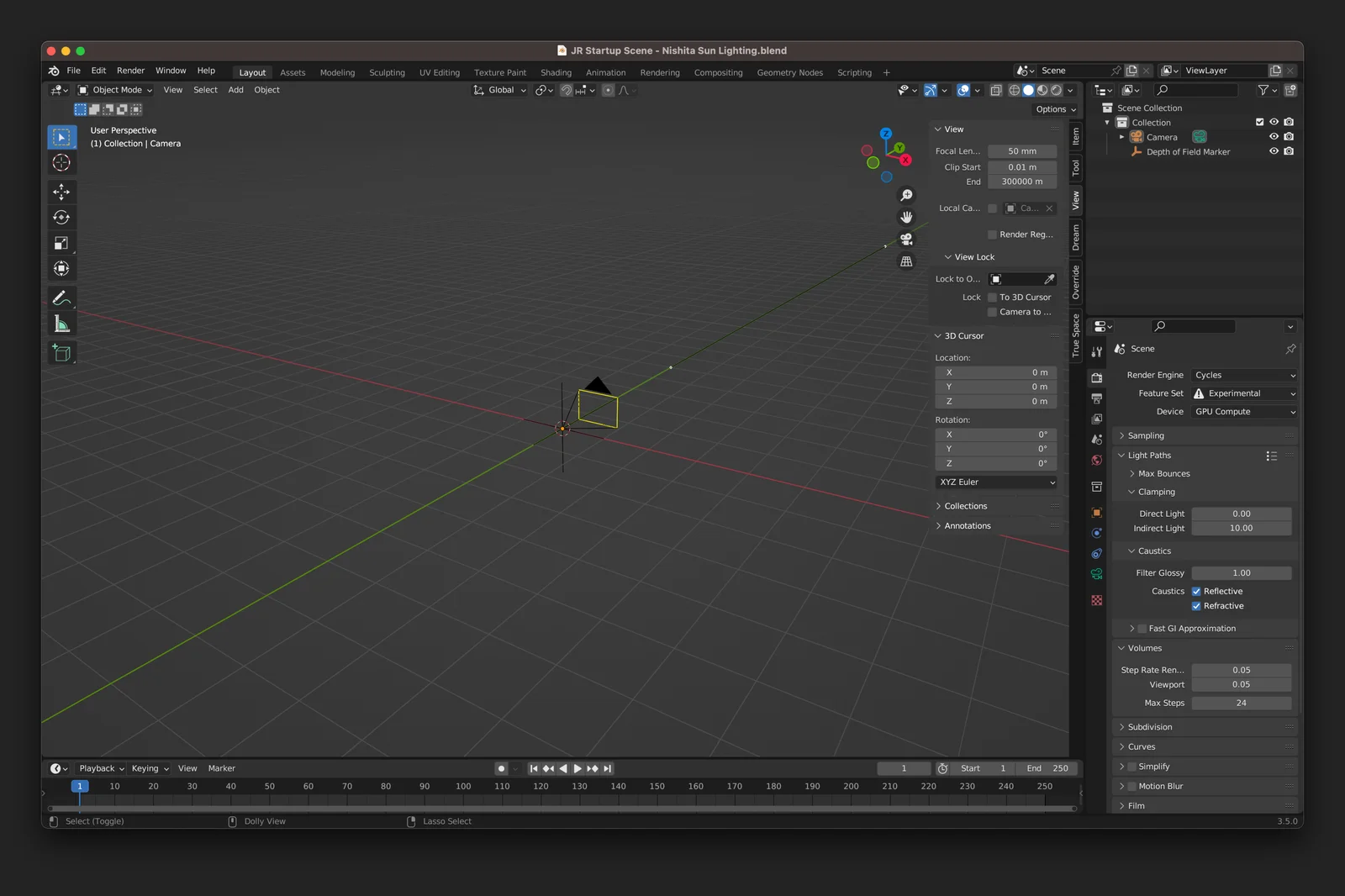
A collection of customized Blender startup files optimized for Cycles rendering. These scenes adjust default settings to improve workflow for large environments and volumetrics. Modifications include increased clipping planes, optimized volume rendering steps, increased transparent bounces, and high contrast filmic color management.

The camera depth of field is tied to a movable target marker, and mist visualization is enabled by default. Render settings are configured for 16-bit uncompressed TIFF output with multiple render passes enabled for post-production, including mist, normal, volume, emission, and ambient occlusion. A secondary startup file is included featuring a preconfigured Nishita sky texture lighting setup.