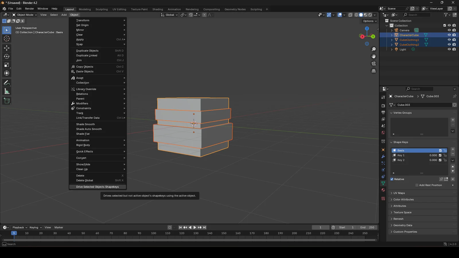
Drive Selected Objects Shapekeys

This add-on introduces a dedicated button to the object menu within the 3D viewport. It automates the process of linking shapekeys across multiple meshes by scanning the selected objects for shapekeys that share the same name as those on the active object. When a match is found, the tool automatically configures drivers so that the active object's shapekey values control the corresponding shapekeys on the selected objects. This specific workflow is highly effective for synchronizing character clothing deformation with the underlying base mesh.