LCA Studio

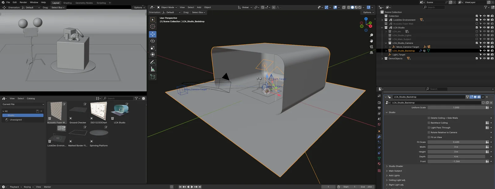
A comprehensive studio environment for Blender designed for lighting and staging 3D models. It includes a pre-configured camera rig, customizable lighting arrays with IES profiles, and an automated backdrop driven by Geometry Nodes. The setup features essential lookdev tools such as shader balls, a colorchecker, and an ISO 12233 chart for evaluating materials and lens effects. Additional assets include a spinning platform and an acoustic foam wall generator.