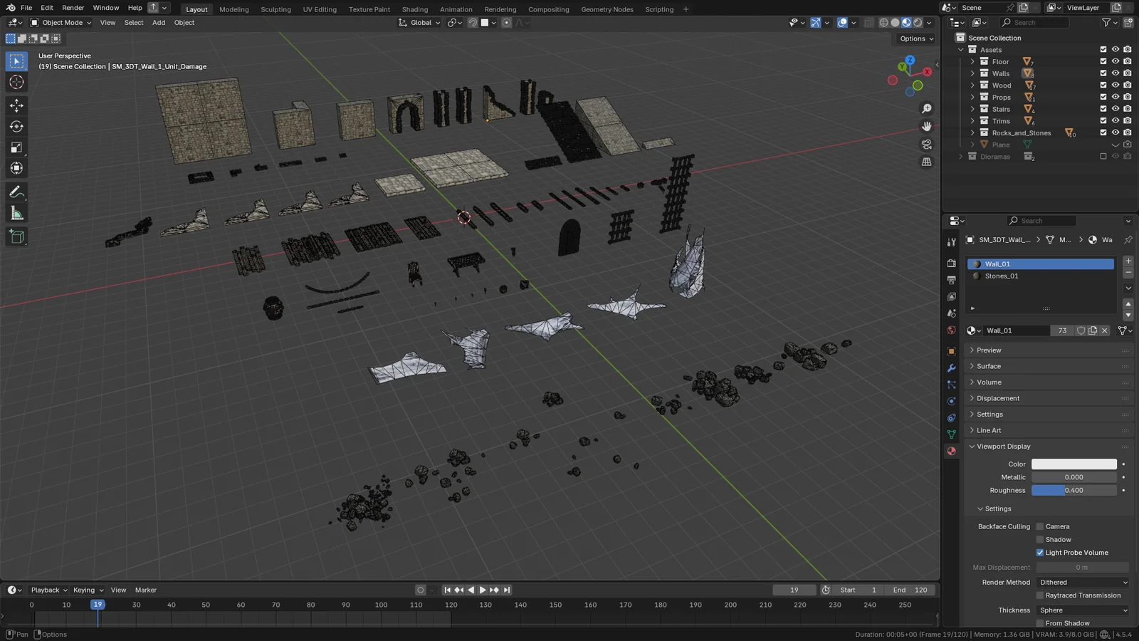
This kitbash collection contains 70 stylized 3D assets for building modular dungeon environments. The set includes essential structural components such as walls, floors, arches, pillars, and stairs, alongside broken or damaged variations designed to snap together cleanly.

In addition to the main architecture, the pack features interior dressing props like doors, gates, tables, barrels, spiderwebs, chains, and torches. The assets are textured using a consolidated setup of 15 materials relying on 2K seamless PBR workflows. The deluxe version adds two pre-built diorama scenes complete with lighting and a procedural fire Geometry Nodes setup.